№ 1–2 (37–38) 2025


По Материалам XIХ Международной научной конференции диатомологов
«Диатомовые водоросли: фундаментальные и прикладные исследования»,
посвященной 120-летию со дня рождения А.П. Жузе


Генетика, эволюция и филогения

Горизонтальный перенос митохондриальных генов у пеннатных бесшовных диатомей 

Horizontal transfer of mitochondrial genes in pennate araphid diatoms

 

Налимова М.А.1, Марченков А.М.1, Захарова Ю.Р.1, Тетерина В.И.1, Давидович Н.А.2, Давидович О.И.2, Подунай Ю.А.2, Петрова Д.П.1

Maria A. Nalimova, Artyom M. Marchenkov, Yulia R. Zakharova,
Veronica I. Teterina, Nickolai A. Davidovich, Olga I. Davidovich, 
Yuliia A. Podunay, Daria P. Petrova

 

1Лимнологический институт – ЛИН СО РАН (Иркутск, Россия)
2Карадагская научная станция имени Т.И. Вяземского – природный заповедник РАН
филиал ФИЦ ИНБЮМ имени А.О. Ковалевского 
(Феодосия, Россия)


 

УДК 575.222.72

 

Диатомовые водоросли демонстрируют высокую степень дифференциации, что позволяет быстро адаптироваться к новым условиям окружающей среды. Мы проанализировали генетическую дифференциацию для моноклональных штаммов рода Ulnaria, выделенных из географически удаленных водоемов. В результате анализа фрагментов cox1 было установлена гетерогенность популяций видов Ulnaria acus, Ulnaria danica и Ulnaria ulna. В ходе нашей работы впервые удалось установить факт межвидовой гибридизации для диатомовых водорослей путем анализа маркерных генов: ядерного (18S рРНК), хлоропластного (rbcL) и митохондриальных (cox1, atp6).

Ключевые слова: диатомовые водоросли; 18S рРНК; cox1; atp6; rbcL; горизонтальный перенос генов; митохондриальные гены

 

Диатомовые водоросли (Bacillariophyta) – одноклеточные автотрофные эукариотические организмы, доминирующие в составе бентосных и планктонных сообществ морских и пресных водоемах. Широкое распространение видов безусловно способствует морфологической, физиологически и генетической дифференциации популяций, которая играет важную роль в быстрой адаптации к условиям окружающей среды. Неравномерное распределение отдельных генотипов у ряда видов может быть связано с различиями в их экологических предпочтениях. Возможно, оказывает влияние чередование полового и бесполого размножения, поскольку в периоды бесполого размножения генотипическое разнообразие постепенно сокращается в результате естественного отбора.

В своем исследовании мы сосредоточились на определении генетической дифференциации в популяциях пресноводных пеннатных диатомовых водорослях рода Ulnaria (Ulnaria acus (Kützing) Abol, Ulnaria danica (Kützing) Compère & Bukhtiyarova и Ulnaria ulna (Nitzsch) Compère). В работе мы провели анализ маркерных генов у моноклональных штаммов, выделенных из озер Западно-Кавказкого региона, оз. Матано (Индонезия), оз. Байкал, а также р. Сарт и р. Эрдр (Франция).

Согласно филогенетической реконструкции гена 18S рРНК, анализируемые последовательности отнесены к кладам, соответствующими родам Ulnaria и Fragilaria. Последовательности всех штаммов, которые по данным морфологического анализа были отнесены к U. acus образуют одну кладу с высокой степенью поддержки. Группа U. danica / U. ulna содержит последовательности штаммов из оз. Рица, оз. Голубое, оз. Байкал и штаммов, выделенных из водоемов Италии, последовательности для которых опубликованы в базе данных NCBI. Отсутствие разделения между представителями этих двух видов на основе анализа разных вариабельных участков 18S рРНК было показано ранее (Zakharova et al., 2023). Следует отметить, что U. ulna и U. danica имеют схожую морфологию и при этом ряд тонких отличительных признаков (Zakharova et al., 2023).

Анализ сох1 показал разделение штаммов U. acus на три клады. Клады 1 и 2 содержат последовательности штаммов, выделенных из географический удаленных водоемах Евразии. Клада 3 образована только последовательностями cox1 двух штаммов из оз. Матано. Выделение индонезийских штаммов в отдельный генотип может быть связано с тем, что у изолированной и относительно малочисленной островной популяции, не имеющей связи с континентом, было больше шансов накопить различия в гене сох1.

Последовательности cox1 штаммов U. ulna и U. danica не разделяются на отдельные клады видового порядка. Показано формирования трех клад, представляющих собой разные генотипы, которые могут встречаться в географически удаленных точках. Ранее были показаны географические пределы распространения данных видов на территории Евразии. U. ulna имеет широкое распространение в западной части континента, тогда как U. danica – в восточной части. Популяции U. ulna способны к межвидовой гибридизации с популяциями U. danica, находящимися в районе Западно-Сибирской низменности и к востоку от нее вплоть до оз. Байкал (Подунай, 2022). Согласно последним данным в фитопланктоне оз. Байкал присутствует только U. danica (Zakharova et al., 2023).

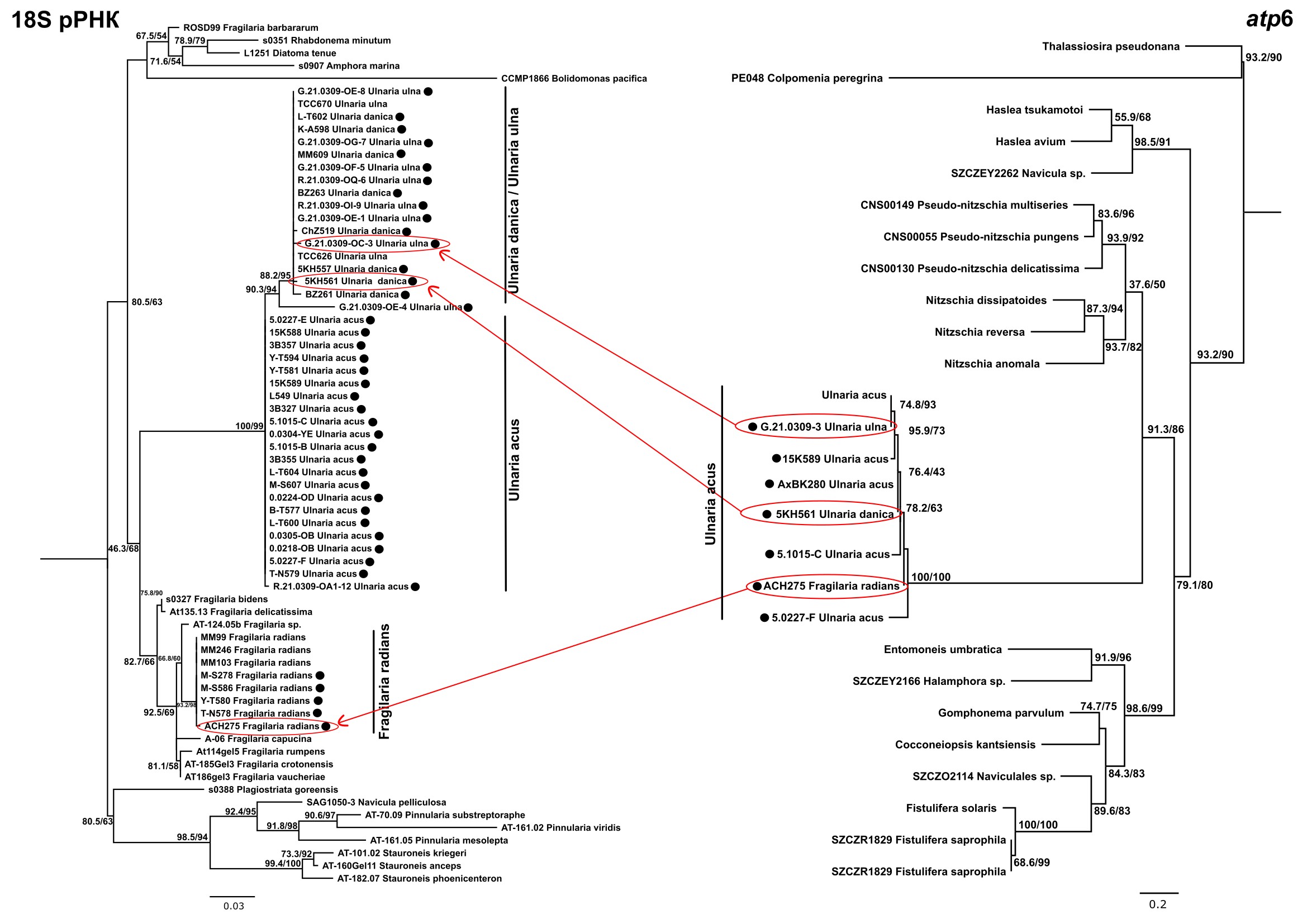
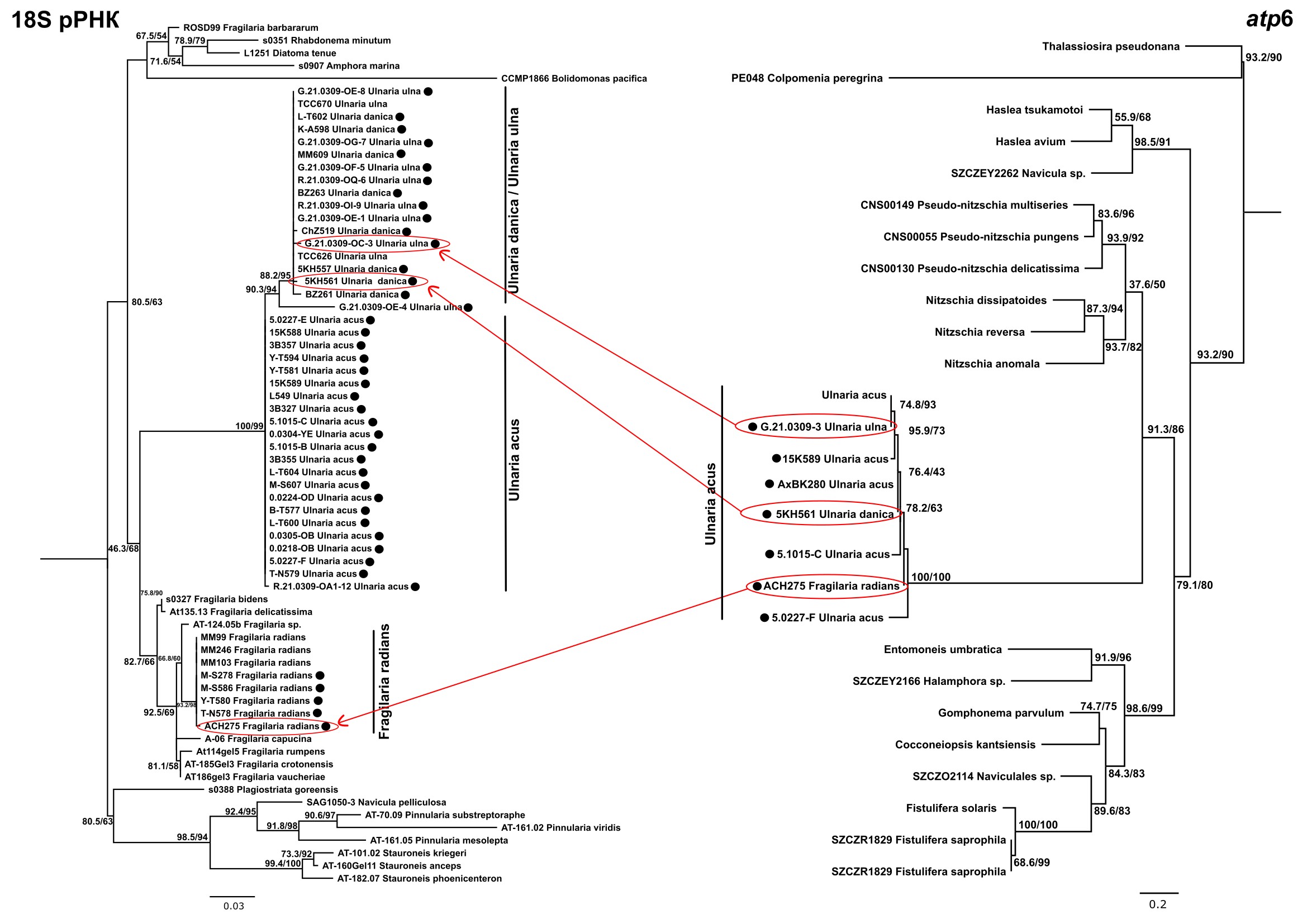
По данным анализа 18S рРНК штамм ACH275 является F. radians, а штаммы 5KH561 и G.21.0309-OC-3 отнесены к U. danica и U. ulna, соответсвенно (рис. 1 18S rRNA). По результатам филогенетического анализа фрагмента гена cox1 эти штаммы относятся к U. acus. Можно предположить, что в естественных условиях между парами F. radians и U. acus, U. danica и U. acus, U. ulna и U. acus возможна гибридизация, а исследуемые штаммы являются гибридами первого поколения. Однако, нет данных о межвидовой гибридизации между этими видами в лабораторных условиях (Подунай и др., 2021). Факт того, что ядерный и митохондриальный маркерные гены дают разную видовую принадлежность, может свидетельствовать о возможности горизонтального переноса генов (ГПГ) между исследуемыми видами, а именно передачи генетической информации между репродуктивно изолированными видами.

Для подтверждения выдвинутого предположения был проведен филогенетический анализ фрагментов хлоропластного гена rbcL и митохондриального гена atp6. Распределение последовательностей при филогенетическом анализе фрагмента гена rbcL по кладам видового уровня соответствует результату, полученному при анализе фрагментов гена 18S рРНК. В результате филогенетического анализа фрагмента гена atp6 (рис. 1 atp6) штаммы ACH275, 5KH561 и G.21.0309-OC-3 были отнесены в кладу, которая содержит только последовательности представителей U. acus. Согласно последовательности митохондриального генома U. acus расстояние между cox1 и atp6 составляет 16 508 п.н. Можно выдвинуть предположение, что ГПГ затронул протяженные участки митохондриального генома. Остается пока неясным произошел ли в данном случае ГПГ всего митохондриального генома или его части. Считается, что ГПГ относительно распространен среди эукариот, является частью эволюционного процесса и может оказать влияние на адаптацию к новым условиям.

 

Рис. 1. Сопоставление филогенетических реконструкций фрагментов генов 18S рРНК и atp6 представителей родов Fragilaria и Ulnaria. Точками отмечены последовательности, полученные в работе. Штаммы, для которых установлен горизонтальный перенос генов, отмечены красным цветом

Рис. 1.  Сопоставление филогенетических реконструкций фрагментов генов 18S рРНК и atp6 представителей родов Fragilaria и Ulnaria. Точками отмечены последовательности, полученные в работе. Штаммы, для которых установлен горизонтальный перенос генов, отмечены красным цветом

Рисунок оригинального размера открывается при нажатии на ссылку

 

Fig. 1. Comparison of phylogenetic reconstructions of 18S rRNA and atp6 gene fragments of representatives of the genera Fragilaria and Ulnaria. The dots mark the sequences obtained in the work. Strains for which horizontal gene transfer has been established are marked in red

 

Fig 1.  Comparison of phylogenetic reconstructions of 18S rRNA and atp6 gene fragments of representatives of the genera Fragilaria and Ulnaria. The dots mark the sequences obtained in the work. Strains for which horizontal gene transfer has been established are marked in red

THE FULL-SIZED IMAGE CAN BE SEEN BY CLICKING ON THE LINK

 


Финансирование.
Исследование финансировалось Министерством науки и высшего образования Российской Федерации проект № 121032300191-3. Отбор и выделение штаммов из оз. Рица, оз. Голубого, оз. Матано, р. Эрдр и р. Сарта проводилось сотрудниками Карадагской научной станцией им. Т.И. Вяземского – природного заповедника РАН в рамках проекта № 124030100100-0.

Авторы заявляют об отсутствии конфликта интересов, требующего раскрытия в данной статье.

 

Список литературы

  1. Подунай Ю.А. Половое воспроизведение, система скрещивания и биогеография представителей рода Ulnaria (Kutzing) Compère (Bacillariophyta): Автореф. дис. канд. биол. наук. – Севастополь, 2022. – 23 с.
  2. Подунай Ю.А., Давидович О.И., Давидович Н.А. Репродуктивная совместимость европейских популяций у двух видов Ulnaria (Bacillariophyta) // Вестник Московского университета. Серия 16. Биология. 2021. Т. 76, № 2. C.76–82.
  3. Zakharova Y., Marchenkov A., Petrova D., Bukin Y., Morozov A., Bedoshvili Y., Podunay Y., Davidovich O., Davidovich N., Bondar A., Kahlert M., Likhoshway Y. Delimitation of Some Taxa of Ulnaria and Fragilaria (Bacillariophyceae) Based on Genetic, Morphological Data and Mating Compatibility // Diversity. 2023. V. 15, № 271. P. 1–26. DOI: https://doi.org/10.3390/d15020271

Статья поступила в редакцию 18.06.2025
После доработки 09.07.2025

Статья принята к публикации 28.08.2025

 

Об авторах

Налимова Мария Анатольевна – Maria A. Nalimova

инженер, Лимнологический институт Сибирского отделения РАН, Россия, Иркутск (Limnological Institute, Siberian Branch, RAS, Russia, Irkutsk)

nalimov.maria@yandex.ru

Марченков Артём Михайлович – Artyom M. Marchenkov

кандидат биологических наук
научный сотрудник, Лимнологический институт Сибирского отделения РАН, Россия, Иркутск (Limnological Institute, Siberian Branch, RAS, Russia, Irkutsk)

marchenkov.am@bk.ru

Захарова Юлия Робертовна – Yulia R. Zakharova

кандидат биологических наук
научный сотрудник, Лимнологический институт Сибирского отделения РАН, Россия, Иркутск (Limnological Institute, Siberian Branch, RAS, Russia, Irkutsk)

julia.zakharova@gmail.com

Тетерина Вероника Игоревна – Veronica I. Teterina

кандидат биологических наук
научный сотрудник, Лимнологический институт Сибирского отделения РАН, Россия, Иркутск (Limnological Institute, Siberian Branch, RAS, Russia, Irkutsk)

veronika@lin.irk.ru

Давидович Николай Александрович – Nickolai A. Davidovich

доктор биологических наук
зав. лабораторией, Карадагская научная станция имени Т.И. Вяземского – природный заповедник РАН – филиал ФИЦ ИНБЮМ им. А.О. Ковалевского, Феодосия, Россия (Vyazemsky Karadag Scientific Station of Kovalevskii Institute of Biology of the Southern Seas, RAS, Russia, Feodosia)

nickolaid@yandex.ru

Давидович Ольга Ивановна – Olga I. Davidovich

кандидат биологических наук
старший научный сотрудник, Карадагская научная станция имени Т.И. Вяземского – природный заповедник РАН – филиал ФИЦ ИНБЮМ им. А.О. Ковалевского, Феодосия, Россия (Vyazemsky Karadag Scientific Station of Kovalevskii Institute of Biology of the Southern Seas, RAS, Russia, Feodosia)

olivdav@mail.ru

Подунай Юлия Александровна – Yuliia A. Podunay

кандидат биологических наук
старший научный сотрудник, Карадагская научная станция имени Т.И. Вяземского – природный заповедник РАН – филиал ФИЦ ИНБЮМ им. А.О. Ковалевского, Феодосия, Россия (Vyazemsky Karadag Scientific Station of Kovalevskii Institute of Biology of the Southern Seas, RAS, Russia, Feodosia)

grab-ua@yandex.ru

Петрова Дарья Петровна – Daria P. Petrova

кандидат биологических наук
старший научный сотрудник, Лимнологический институт Сибирского отделения РАН, Россия, Иркутск (Limnological Institute, Siberian Branch, RAS, Russia, Irkutsk)

daryapetr@gmail.com


Корреспондентский адрес: Россия, 664033, Иркутск, ул. Улан-Баторская, д. 3, ЛИН СО РАН, тел. (3952)42-65-04.

 

ССЫЛКА:

Налимова М.А., Марченков А.М., Захарова Ю.Р., Тетерина В.И., Давидович Н.А., Давидович О.И., Подунай Ю.А., Петрова Д.П. Горизонтальный перенос митохондриальных генов у пеннатных бесшовных диатомей // Вопросы современной альгологии. 2025. № 1–2(37–38). С. 79–83. URL: http://algology.ru/2135

DOI – https://doi.org/10.33624/2311-0147-2025-1(37)-79-83

EDN – DDINPJ


При перепечатке ссылка на сайт обязательна

Уважаемые коллеги! Если Вы хотите получить версию статьи в формате PDF, пожалуйста, напишите в редакцию, и мы ее вам с удовольствием пришлем бесплатно. 
Адрес - info@algology.ru

 

 

Horizontal transfer of mitochondrial genes in pennate araphid diatoms

Maria A. Nalimova1, Artyom M. Marchenkov1, Yulia R. Zakharova1, Nickolai A. Davidovich2, Olga I. Davidovich2, Yuliia A. Podunay, Daria P. Petrova

1Limnological Institute, Siberian Branch, RAS (Russia, Irkutsk)
2Vyazemsky Karadag Scientific Station of Kovalevsky Institute of Biology of the Southern Seas, RAS (Russia, Feodosia)

Diatoms demonstrate a high degree of differentiation, which allows them to quickly adapt to new environmental conditions. We analyzed genetic differentiation for monoclonal strains of the genus Ulnaria isolated from geographically distant water bodies. As a result of the cox1 analysis, it was found that the species Ulnaria acus, Ulnaria danica and Ulnaria ulna are characterized by population heterogeneity. It was found that the species U. acus has geographic isolation, as exemplified by the genotype from Lake Matano. For U. danica and U. ulna the geographical isolation of individual genotypes was not detected. In the course of our work, for the first time we were able to establish the fact of interspecific hybridization of diatoms by analyzing marker genes: nuclear (18S rRNA), chloroplast (rbcL) and mitochondrial (cox1, atp6).

Key words: Diatoms; 18S rRNA; cox1; atp6; rbcL; horizontal gene transfer; mitochondrial genes

 

References

  1. Podunay Y.A. Sexual reproduction, the system of crossing and biogeography of representatives of the genus Ulnaria (Kutzing) Compere (Bacillariophyta): abstract of the dissertation of the cand: PhD Dissertation abstract. Sevastopol, 2022. 23 p. (In Russ.)
  2. Podunay Y.A., Davidovich O.I., Davidovich N.A. Reproductive compatibility of European populations of two species of Ulnaria (Bacillariophyta). Vestnik Moskovskogo universiteta. Seriya 16. Biologiya. 2021. V. 76 (2). P. 76–82. (In Russ.)
  3. Zakharova Y., Marchenkov A., Petrova D., Bukin Y., Morozov A., Bedoshvili Y., Podunay Y., Davidovich O., Davidovich N., Bondar A., Kahlert M., Likhoshway Y. Delimitation of Some Taxa of Ulnaria and Fragilaria (Bacillariophyceae) Based on Genetic, Morphological Data and Mating Compatibility. Diversity. 2023. V. 15, № 271. P. 1–26. DOI: https://doi.org/10.3390/d15020271

 

Authors

Nalimova Maria A.

ORCID - https://orcid.org/0009-0008-2458-6495

Limnological Institute, Siberian Branch, RAS, Russia, Irkutsk

nalimov.maria@yandex.ru

Marchenkov Artyom M.

ORCID - https://orcid.org/0000-0002-4820-9394

Limnological Institute, Siberian Branch, RAS, Russia, Irkutsk

marchenkov.am@bk.ru

Zakharova Yulia R.

ORCID - https://orcid.org/0000-0003-2075-1269

Limnological Institute, Siberian Branch, RAS, Russia, Irkutsk

julia.zakharova@gmail.com

Teterina Veronica I.

ORCID - https://orcid.org/0000-0001-7101-6622

Limnological Institute, Siberian Branch, RAS, Russia, Irkutsk

veronika@lin.irk.ru

Davidovich Nickolai A. 

ORCID - https://orcid.org/0000-0002-3510-0453, Scopus Author ID - 6603538737,
ResearcherID - G-2304-2017, eLIBRARY Author ID - 753282.

Vyazemsky Karadag Scientific Station of Kovalevskii Institute of Biology of the Southern Seas, RAS, Russia, Feodosia

nickolaid@yandex.ru

Davidovich Olga I.

ORCID - https://orcid.org/0000-0003-3024-0104, Scopus Author ID - 34871898400,
eLIBRARY Author ID - 906768.

Vyazemsky Karadag Scientific Station of Kovalevskii Institute of Biology of the Southern Seas, RAS, Russia, Feodosia

olivdav@mail.ru

Podunay Yuliia A.

ORCID - https://orcid.org/0000-0002-0519-2908

Vyazemsky Karadag Scientific Station of Kovalevskii Institute of Biology of the Southern Seas, RAS, Russia, Feodosia

grab-ua@yandex.ru

Petrova Daria P.

ORCID - https://orcid.org/0000-0002-5594-504X

Limnological Institute, Siberian Branch, RAS, Russia, Irkutsk

daryapetr@gmail.com

 

ARTICLE LINK:

Nalimova M.A., Marchenkov A.M., Zakharova Yu.R., Teterina V.I., Davidovich N.A., Davidovich O.I., Podunay Yu.A., Petrova D.P. Horizontal transfer of mitochondrial genes in pennate araphid diatoms. Voprosy sovremennoi algologii (Issues of modern algology). 2025. № 1–2(37–38). С. 79–83. URL: http://algology.ru/2135

DOI – https://doi.org/10.33624/2311-0147-2025-1(37)-79-83

EDN – DDINPJ

 

When reprinting a link to the site is required

 

На ГЛАВНУЮ

Карта сайта

 








ГЛАВНАЯ

НОВОСТИ

О ЖУРНАЛЕ

РЕДАКЦИОННАЯ ПОЛИТИКА

АВТОРАМ

ТЕМАТИЧЕСКИЕ РАЗДЕЛЫ

Online First

38 номеров журнала

АРХИВ ПУБЛИКАЦИЙ

ENGLISH SUMMARY

КОНФЕРЕНЦИИ


Перейти в
ПРИЛОЖЕНИЕ к журналу
www.algae.ru:

Об авторах журнала,
Объекты исследований,
История Альгологии,
Публикации прошлых лет,
Определители и Монографии,
Классика отечественной альгологии,
Научно-популярный раздел




ОТЕЧЕСТВЕННАЯ АЛЬГОЛОГИЯ
СЕГОДНЯ


ВЕДУЩИЕ АЛЬГОЛОГИЧЕСКИЕ
ЦЕНТРЫ


СЕКЦИЯ  АЛЬГОЛОГИИ  МОИП



НАШИ ПАРТНЕРЫ


ПРЕМИИ

КОНТАКТЫ



Карта сайта






Рассылки Subscribe.Ru
Журнал "Вопросы современной альгологии"
Подписаться письмом


Облако тегов:
микроводоросли    макроводоросли    пресноводные    морские    симбиотические_водоросли    почвенные    Desmidiales(отд.Сharophyta)    Chlorophyta    Rhodophyta    Conjugatophyceae(Zygnematophyceae)    Phaeophyceae    Chrysophyceae    Диатомеи     Dinophyta    Prymnesiophyta_(Haptophyta)    Cyanophyta    Charophyceae    бентос    планктон    перифитон    кокколитофориды    Экология    Систематика    Флора_и_География    Культивирование    методы_микроскопии    Химический_состав    Минеральное_питание    Ультраструктура    Загрязнение    Биоиндикация    Размножение    Морфогенез    Морфология_и_Морфометрия    Физиология    Морские_травы    Использование    ОПРЕДЕЛИТЕЛИ    Фотосинтез    Фитоценология    Антарктида    Японское_море    Черное_море    Белое_море    Баренцево_море    Карское_море    Дальний_Восток    Азовское_море    Каспийское_море    Чукотское_море    КОНФЕРЕНЦИИ    ПЕРСОНАЛИИ    Bacillariophyceae    ИСТОРИЯ    РЕЦЕНЗИЯ    Биотехнология    Динамические_модели    Экстремальные_экосистемы    Ископаемые_водоросли    Сезонные_изменения    Биоразнообразие    Аральское_море    первичная_продукция    Байкал    молекулярно-генетический_анализ    мониторинг    Хлорофилл_a    гипергалинные_водоемы    сообщества_макрофитов    эвтрофикация    инвазивные_виды    

КОНТАКТЫ

Email: info@algology.ru

Изготовление интернет сайта
5Dmedia

ЛИЦЕНЗИЯ

Эл N ФС 77-22222 от 01 ноября 2005г.

ISSN 2311-0147